Αποστολέας Θέμα: Κιθάρα μιας χαμηλότερης οκτάβας  (Αναγνώστηκε 17501 φορές)

0 μέλη και 1 επισκέπτης διαβάζουν αυτό το θέμα.

Αποσυνδεδεμένος Αυτάρεσκο Καθίκι Isnogood

  • Συντονιστής
  • Εδώ είναι το σπίτι μου
  • *****
  • Μηνύματα: 2668
  • Φύλο: Άντρας
  • So much to think, and so little beer....
    • Προφίλ
Απ: Κιθάρα μιας χαμηλότερης οκτάβας
« Απάντηση #25 στις: 28/10/15, 19:31 »
Μόνο ένα πράγμα με φρενάρει. Στο demo του HOG2 κάνει ένα detune απο E σε C#m. To οποίο, σύμφωνα με τα sliders του HOG2 ΔΕΝ θα έπρεπε να μπορεί να το κάνει. Αλλά το κάνει. Αμα καλύπτει ΚΑΙ pitchforκ δυνατότητες..... Θα κλάψω λίγο.
Συμφωνώ απόλυτα, το είδα και εγώ αυτό, και με ενδιαφέρει πολύ το drop tuning. Εάν αυτό επιτυγχάνται με κάποιο βηματικό τρόπο με ακρίβεια έχει καλώς, αλλά εάν αυτό επιτυγχάνται με ένα slider με αναλογικό τρόπο και αυτό είναι στο περίπου, θα θέλει tuner για να είναι ακριβές, και ακόμα και αν περνάει σε preset, είναι μεγάλος ανασταλτικός παράγοντας.. τουλάχιστον το pitchfork έχει συγκεκριμένα βήματα.. Έχεις καμία γνώση για το πως ακριβώς το κάνει αυτό?..
Δυστυχώς είναι απλά κολπατζήδες..
Με τόσα "μπράβο" και τόσα χαϊδέματα στα αυτιά, τη Δευτέρα, δε περιμένω κάτι λιγότερο απο Ρωμαϊκό όργιο...

Αποσυνδεδεμένος adr1anos

  • Εδώ είναι το σπίτι μου
  • *****
  • Μηνύματα: 4471
  • Φύλο: Άντρας
  • Πάρα πολλές ιδέες, πολύ λίγος χρόνος..
    • Facebook profile
    • Προφίλ
    • My LinkedIN Profile
Απ: Κιθάρα μιας χαμηλότερης οκτάβας
« Απάντηση #26 στις: 28/10/15, 22:47 »
Δυστυχώς είναι απλά κολπατζήδες..
Just as I thought.. κρίμα.
Θα μπορούσαν κάλιστα να έχουν δώσει αυτή την λειτουργικότητα μέσω κάποιου άλλου τρόπου, πχ ενός πίνακα control change μέσω MIDI.
Άρα πάω με το pitchfork προς το παρόν..
Απλά άνοιξε τα φτερά σου!.. Τα υπόλοιπα θα έρθουν μόνα τους.



→ ΕΥΡΕΤΗΡΙΟ DIY Άρθρων μου στο Kithara.gr 

Αποσυνδεδεμένος Αυτάρεσκο Καθίκι Isnogood

  • Συντονιστής
  • Εδώ είναι το σπίτι μου
  • *****
  • Μηνύματα: 2668
  • Φύλο: Άντρας
  • So much to think, and so little beer....
    • Προφίλ
Απ: Κιθάρα μιας χαμηλότερης οκτάβας
« Απάντηση #27 στις: 29/10/15, 00:41 »
Δυστυχώς είναι απλά κολπατζήδες..
Just as I thought.. κρίμα.
Θα μπορούσαν κάλιστα να έχουν δώσει αυτή την λειτουργικότητα μέσω κάποιου άλλου τρόπου, πχ ενός πίνακα control change μέσω MIDI.
Άρα πάω με το pitchfork προς το παρόν..
Θα είμαι ειλικρινής, και εγώ ξενέρωσα. Για σένα που δεν ενδιαφέρεσαι για POG2 (8 μνήμες), ναι, το pitchfork είναι μονόδρομος. Πάντως αν ενδιαφέρεσαι και για POG2 (εγώ το κοιτάω και αυτό και το C9) υπάρχει ένα πολύ ενδιαφέρον midi mod.
Με τόσα "μπράβο" και τόσα χαϊδέματα στα αυτιά, τη Δευτέρα, δε περιμένω κάτι λιγότερο απο Ρωμαϊκό όργιο...

Αποσυνδεδεμένος adr1anos

  • Εδώ είναι το σπίτι μου
  • *****
  • Μηνύματα: 4471
  • Φύλο: Άντρας
  • Πάρα πολλές ιδέες, πολύ λίγος χρόνος..
    • Facebook profile
    • Προφίλ
    • My LinkedIN Profile
Απ: Κιθάρα μιας χαμηλότερης οκτάβας
« Απάντηση #28 στις: 29/10/15, 02:31 »
Όντως ενδιαφέρον, θα το κοιτάξω, ευχαριστώ.
Απλά άνοιξε τα φτερά σου!.. Τα υπόλοιπα θα έρθουν μόνα τους.



→ ΕΥΡΕΤΗΡΙΟ DIY Άρθρων μου στο Kithara.gr 

Αποσυνδεδεμένος Αυτάρεσκο Καθίκι Isnogood

  • Συντονιστής
  • Εδώ είναι το σπίτι μου
  • *****
  • Μηνύματα: 2668
  • Φύλο: Άντρας
  • So much to think, and so little beer....
    • Προφίλ
Απ: Κιθάρα μιας χαμηλότερης οκτάβας
« Απάντηση #29 στις: 01/11/15, 16:27 »
Που λες, είχα την εξής απλή ιδέα:
Σκεφτόμουν το προβληματισμό σου με το HOG.

Σκέψου ένα expression pedal σε σασί αντίστοιχο του Ibanez Weeping Demon.
Συνολικά θα έχει:
Το expression pedal
έναν Ν-θέσιο επιλογέα που θα συνδέεται με Ν ποτενσιομετρα κουρδισμένα εκεί που τα θες.
και ένα switch που θα κάνει την εναλλαγή στα 2 modes.

Kαι αν το υλοποιήσεις σαν volume pedal, θα έχεις fixed εντάσεις.

Τώρα, θέλει λίγο παραπάνω δουλειά, αλλά μπορεί κανείς να χρησιμοποιήσει και αυτό. Βέβαια, αυτό ΕΚΤΟΞΕΥΕΙ τις δυνατότητες των DIY στο θεό, αλλά ας έχουμε μια εικόνα. Αν τα relays είναι SPDT με τα πρώτα 4 relays φτιάχνεις και τα 12 κουρδίσματα. Kαι με τα άλλα 4....ότι γουστάρεις.
Με τόσα "μπράβο" και τόσα χαϊδέματα στα αυτιά, τη Δευτέρα, δε περιμένω κάτι λιγότερο απο Ρωμαϊκό όργιο...

Αποσυνδεδεμένος vegos

  • Εδώ είναι το σπίτι μου
  • *****
  • Μηνύματα: 1033
  • Φύλο: Άντρας
  • Άμα μεγαλώσω, θα γίνω κιθαρίστας...
    • Skype - amagla
    • Facebook profile
    • Προφίλ
    • MoschatoWeather
Απ: Κιθάρα μιας χαμηλότερης οκτάβας
« Απάντηση #30 στις: 01/11/15, 16:37 »
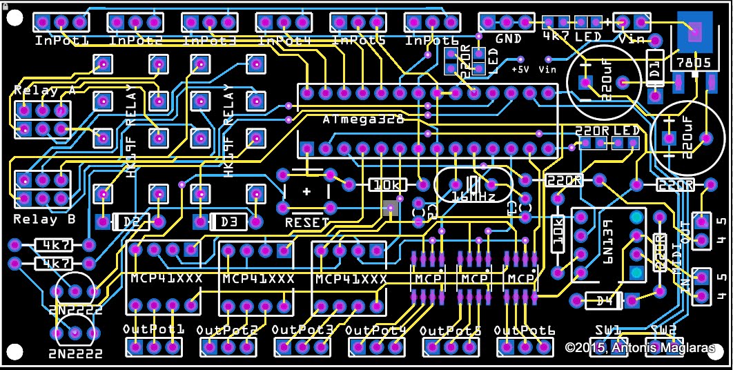
Εντάξει, σας έχω τη λύση  ;D
Stay tuned...

MIDI controlled digital pots :)



Η πρώτη παρτίδα με τις πλακέτες δούλεψε κατά 50% (@#$(#@$ το debuging).

6 ψηφιακά ποτενσιόμετρα, που παίρνουν εντολές από 6 αναλογικά, και δέχονται και εντολές από MIDI CC Messages και αντίστροφα στέλνουν πίσω τη θέση τους με CC Message. Α, και έχει και 2 relay.

Μόλις καταφέρω να δουλέψει όπως το θέλω, θα σας ενημερώσω :)

Στην ουσία πρόκειται για μια υλοποίηση όπου θα μπαίνει ενδιάμεσα σε ποτενσιόμετρα, προκειμένου να είναι midi controlled.

Αποσυνδεδεμένος saved

  • Εδώ είναι το σπίτι μου
  • *****
  • Μηνύματα: 3656
  • play bass like a badass
    • Προφίλ
Απ: Κιθάρα μιας χαμηλότερης οκτάβας
« Απάντηση #31 στις: 01/11/15, 17:36 »
Ωρε φιλε.Ωρες ωρες νοιωθω πως εδω οδηγιτε διαστιμοπλοια,και εγω βαραω κουπι με τον Νωε..
The μπασό is the law